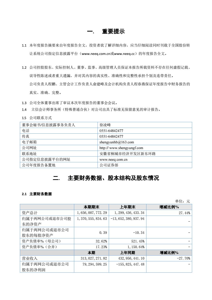
新闻中心
诚信新利体育 科技新利体育 活力新利体育 品牌新利体育 实力新利体育 美丽新利体育
相关新闻
-
新利体育科技公司印尼青山项目带式输送机成功试运行
2024 年9月28日,新利体育科技公司传来喜讯,在印尼青山项目现场,公司生产制造的带式输送机经公司现场安装调试人员的艰苦卓绝的努力,已成功完成了输送设备在现场的安装调试工作,带料试运行取得圆满成功。 - 新利体育环保、新利体育科技成功通过三体系再认证 2024-11-26
- 新利体育科技公司攻坚克难 展现卓越安装调试水平 2024-10-21




